解读心理社工职业技能培训 心理健康社会工作

心理社工资格证带您走进智慧之门


一问:
精神文明是社会发展的灵魂,谁是“灵魂”的守护人?

低调的心理社工师,
是社会发展的“灵魂”守护人,
我们为“心理社工师”点赞!
二问:
社会的发展是否需要心理社工?
报名联系方式:
王老师 18513598868(微信同号)
三问:
有政策鼓励心理社工的发展吗?
实施心理健康促进行动:心理健康是健康的重要组成部分,健康社会心理服务网络,加强心理健康人才培养。
全国社会心理服务体系建设试点工作方案:强调“将心理健康服务融入社会治理体系、精神文明建设,融入平安中国、健康中国建设”。
加强心理服务人才队伍建设,发展心理健康领域社会工作专业队伍。试点地区要探索鼓励和支持社会工作专业人员参与心理健康服务的政策措施,开发心理健康服务相关的社会工作岗位......
通过政府购买服务等方式,支持其为社区居民有针对性地提供救助帮扶、心理疏导、精神慰藉、关系调适等服务,对严重精神障碍患者等特殊人群提供心理支持、社会融入等服务。
现实版案例:本次新冠疫情期间,政府已经开始着手通过电话心理咨询平台/心理访谈小屋等多种形式,进行政府采购和开展心理援助服务。
四问:
持有心理咨询师职业资格证书的从业人员就是心理社工吗?
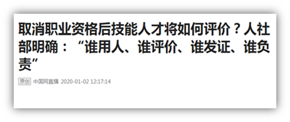
答案是:不是

引用(中国网直播媒体信息原文)
我可以明确地告诉大家,水平评价类技能人员职业资格退出职业资格目录,不是取消职业,不是取消职业标准,更不是取消技能人才的评价,而是由职业资格评价改为职业技能等级认定,改变了发证的主体和管理服务方式,主要是实行“谁用人、谁评价、谁发证、谁负责”,真正发挥社会组织的作用,政府主要做好开发职业标准,对评价主体进行监管服务。
五问:
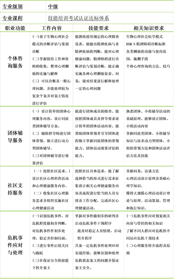
如何解读心理社工的职业定义?
六问:
心理社工职业技能认证机构有哪些?

提示:证书样子仅供参考。
七问:
如何成为专业心理社工师?

八问:
心理社工职业技能培训精英讲师团队传授内容?

职业技能培训课程设置:


九问:
心理社工职业技能培训课程培养方式和学时安排?
心理社工师职业技能培训的目标是着重提升“心理健康社会工作者”的职业技能,全面提升学员的综合素质。授课重点在于培训咨询知识扎实、社工知识广博,兼收并蓄的复合型人才。



十问:
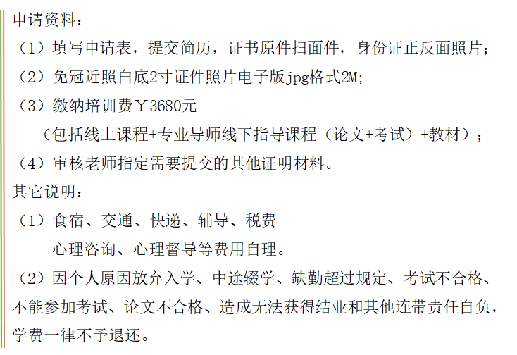
关于心理社工职业技能培训报名申请要求?

报名联系方式:
王老师 18513598868(微信同号)
招募联合教学合作示范基地
招募联合教学合作示范基地
招募联合教学合作示范基地
|