|
2026年1月22日,以“体育力量·韧性生长”为主题的第十一届SPORTIN体育产业大会暨2025体银荣耀盛典,在北京·国家奥林匹克体育中心隆重举行。大会由知名体育学者、温州大学教授易剑东主持,汇聚了来自政策研究、学术机构、领军企业、投资界与跨界创新领域的数百位嘉宾,共同回望中国体育产业自2014年“46号文”发布以来跌宕起伏、波澜壮阔的十二年黄金周期,并聚焦“变现路径、产业动能与商业韧性”,深入探寻在全新发展阶段下的可持续增长之道与高质量发展蓝图。
历经十一载精心耕耘,SPORTIN体育产业大会已成为洞见中国体育产业趋势、连接核心生态伙伴、推动务实合作的关键平台。本届大会直面产业从“规模扩张”到“价值深化”、从“传统模式”到“智能融合”的时代之问,旨在拆解那些在挑战中从容前行、在变革中稳步向上的“韧性样本”,为行业提供穿越经济周期的生存智慧与战略思维。
本届大会在中国电子商会、北京市体育产业协会、北京市体育场馆协会、四川大众体育联合会的指导下,在中国社会工作联合会文化和体育工作部的支持下,由体银商学、体银智库、山东乐体网络科技有限公司联合主办,北京体银体育产业有限公司承办,并获得了学习强国强国运动、快手体育、新浪体育、微博体育、中国交通频道、大鹅体育、青岛市广播电视台蓝睛客户端、先锋新闻矩阵等战略合作媒体,以及山西体育产业网、傲龙勇士、泰度传媒等媒体的大力支持。 权威发布与战略启航:锚定高质量发展新坐标 大会伊始,主办方体银体育CEO宁猛在致辞中深刻阐述了“体育长期主义”的理念,强调在不确定性中构建系统性能力的重要性。指导单位代表、中国电子商会副会长兼秘书长彭李辉在致辞中肯定了体育产业在数字经济时代的广阔前景。北京市朝阳区体育局局长冯长林则结合区域实践,发表了“潮领未来,共筑朝阳体育新篇章”的主题致辞,描绘了体育赋能城市发展的宏伟蓝图。
随后,山东体育学院副教授、体银智库创始人安福秀隆重发布了《中国体育产业发展报告2026》。报告指出,中国体育产业在复杂环境中展现出强大的系统承载力与发展韧性。报告数据显示,2024年产业总规模达38421亿元,产业结构持续优化,服务业占比升至57.7%,体育产业已成为核心引擎。报告特别强调,以“苏超”、“湘超”、“城超”等为代表的本土赛事IP,正是产业“韧性生长”的鲜活注脚。它们根植区域文化,以低票价、高参与构建情感连接,创造了“1元门票带动7.3元周边消费”的强劲杠杆效应,证明了深度运营与价值沉淀的力量。面对人口结构老龄化等长期挑战,报告认为,产业必须将“韧性”转化为战略远见,通过IP化、数字化与全球化布局,开辟高质量、全龄化的新增长曲线,全力实现“2030年超7万亿元”的宏伟目标。
思想碰撞与智慧交融:拆解韧性生长的多维路径 在主题演讲环节,中国政法大学法学院副院长、中国法治研究基地副主任袁钢教授,系统阐述了中国体育IP体系构建的法治保障,为产业长远发展奠定制度基石。秦皇岛乔氏实业集团创始人乔元栩先生以“28年磨一杆”的坚守,分享了中式八球品牌在长期主义下的进化历程,展现了传统体育项目的持久生命力。 非凡领越体育事业部总经理、中国匹克球巡回赛秘书长宋鸿飞结合近三十年从业经验,探讨了体育的“慢功夫与真价值”。 在赛事与城市融合议题上,盈方体育、大众体育中国区副总裁刘岳从赛事扎根城市剖析了产业价值沉淀与未来机遇。中国电子商会数字体育电竞专委会副秘书长贾芃,以电子商会视角结合体育与科技之力,探索新时代体育产业的高质量发展路径。亚洲数据集团联席总裁张莉、北京北软融智数码技术股份公司(逸道智慧体育)CEO陈凤云、成都思达普科技有限公司联合创始人郝雪蕾、智能易启(北京)科技有限公司CEO薛传奕等嘉宾,深入分享了人工智能、数字化、空间智能等技术如何重塑赛事运营、体验与产业生态构建,论证了科技驱动产业进化的重要引擎作用。跨界对话进一步拓展了产业的想象边界。多乐星体育产品研发教研专家顾问蒋勇结合自身经历,分享了他在体育自媒体的深耕与破圈之路。 科技赋能与跨界融合:锻造面向未来的核心引擎 “TSL”演讲环节,聚焦技术(Technology)、运动(Sport)、休闲(Leisure)的融合创新,汇聚了来自科技创新与跨界实践的前沿声音。 中国社会工作联合会副会长,第十一届、十二届全国政协常委李羚女士为大会进行了致辞,深切表达了对体育发展惠及大众的殷切期盼。百保力全球羽毛球中心总裁聂松探讨了品牌增长的全球实践;全国脚斗运动推广委员会执行主任、现代脚斗运动创始人吴彦达,深入解读了民族体育的文化内核;知名导演徐立分享了影视与体育的跨界赋能;国际超模李振展现了体育时尚的多元魅力。法学博士、中国法学会体育法学研究会常务理事安寿志与浙江华动方体育产业有限公司董事长黄强,则分别从法律风险防范与综合体运营赛道,提供了他们对体育高质量发展的务实洞察。 中国社会工作联合会文化和体育工作部总干事吴国新,就“文化体育融合赋能,共创社会工作新生态”进行了主题发言,表明了中社联文体委对体育发展的使命认知与行动路线,并在会上进行了百城万校-家校社体医合作发布。
国际文化和体育交流发布专场成为一大亮点,由李羚、安寿志、安福秀、单丹峰、吴国新与几位外国嘉宾,津巴布韦知名体育节目主持人王艳晨女士、全球中小企业联盟(GAPME)监委会主席泽维尔先生等国际嘉宾的到场,促进了中外体育产业的经验分享与文化对话,彰显了大会的国际视野。
生态共建与国际连接:凝聚协同发展合力 大会特别设立山东体育学院专场,该校党委委员、副校长张佃波介绍了学院在价值创新引领“三高”发展方面的探索。
山东体育学院和非凡体育进行了战略签约仪式,非凡体育成为山东体育学院大学生就业创业和实习实践基地,并进行了实践导师聘书的颁发,进一步推动了校企之间的科研攻关与战略合作。
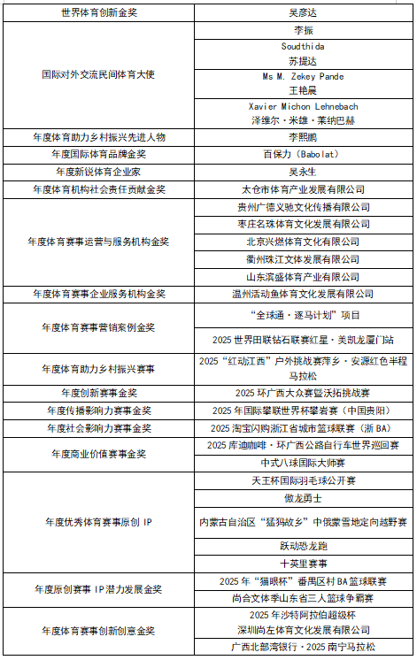
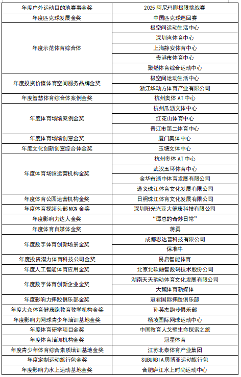
荣耀见证与闭幕晚宴:以榜样之力启航新程 在知名胡琴演奏家单丹峰老师的精彩表演后,大会迎来了高潮——“体银荣耀盛典”颁奖仪式。年度评选奖项的颁发,是对过去一年中在体育科技、赛事IP、场馆运营、社会赋能等领域展现出卓越韧性与创新力的机构与个人的崇高致敬,以榜样力量提振行业信心,凝聚前行合力。最终,大会在定向举办的VIP名人社交晚宴中圆满落幕。
第十一届SPORTIN大会不仅是一场年度行业聚会,更是一次对中国体育商业精神的集体回溯与未来展望。它清晰地传递出一个信号:在过去十二年的规模积累与市场洗礼之后,中国体育产业正在步入一个“以韧性定义成长、以价值衡量发展”的新商业纪元。 那种既能承接历史辉煌,又能照亮远方未来的力量,正深植于本届大会所汇聚的战略远见、系统承载力与创新魄力之中。大会凝聚共识:唯有坚持长期主义,深耕内在价值,拥抱智能融合,中国体育产业才能在未来的浪潮中,不仅抵御风浪,更乘风破浪,共同开启一个更具韧性、更可持续、更加繁荣的体育商业新未来。
第十一届SPORTIN体育产业大会暨2025体银荣耀盛典的获奖榜单如下。
关于体银体育(SportIN):产业发展的记录者与推动者 穿越周期起伏,中国体育产业在时代淬炼中彰显出强劲韧性与发展定力。自2014年创立以来,体银体育(SportIN)以十年为刻度,深度记录并推动中国体育产业从政策红利走向商业繁荣的每一次跃迁。 凭借前瞻洞察、权威发声与顶级圈层链接,SportIN大会已确立为““中国体育最具影响力与话语权”的年度思想盛宴与资源枢纽。 |

手机版






















