腾讯微博
新浪微博
网站地图
手机站
TAG标签
帮助
广告服务
首页
发现
区域
天下
访谈
文化
科技
图片
视频
新疆
手机版
综合
主页
>
综合
>
返回首页
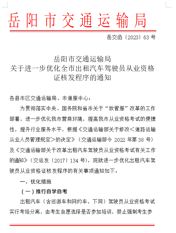
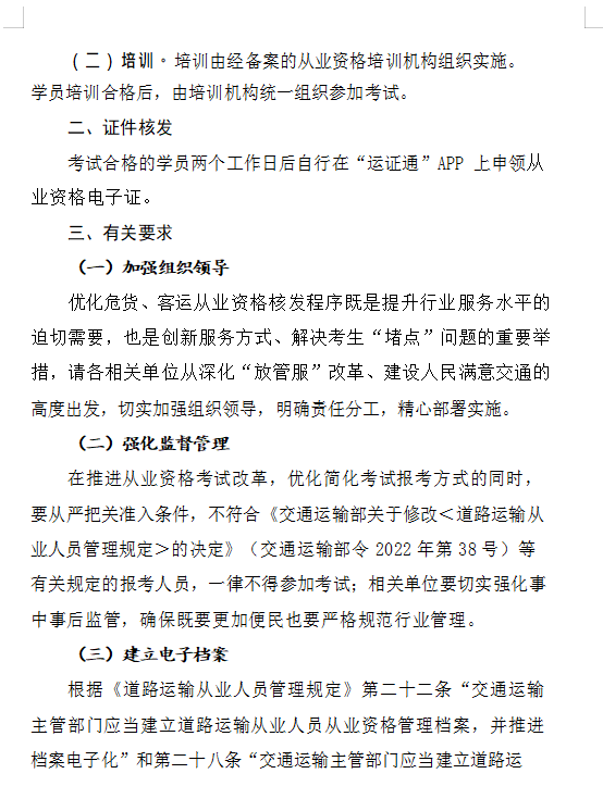
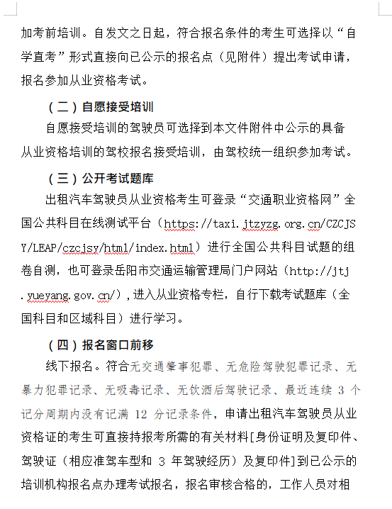
通 知
来源:未知 作者:朱书斋 人气: 发布时间:2023-05-12
摘要:通 知
通 知
责任编辑:admin
上一篇:
「抖in出游季」契合出游趋势寻找生意新增量
下一篇:
三木秉凤诗文选:道离孤月空,尘镜凋玉容
频道精选
莫言:好的家庭教育浓缩为6句话!
2023-02-21 20:50:43
新时代村社网上线仪式在淮安下关举行
2023-02-21 20:50:01
专访《语文知识集锦》作者张久荣:一位来自基层热心教
2023-02-21 16:15:28
水口关出入境边防检查站科甲分站组织开展“重走红军路
2022-05-05 15:49:22
界首市新联会志愿者 沙颍河公园捡拾垃圾
2022-03-08 10:47:54
莫言:好的家庭教育浓缩为6句话!
2023-02-21 20:50:43
专访中国当代国宝级酿酒大师鲁希圣
2023-02-21 20:50:34
新时代村社网上线仪式在淮安下关举行
2023-02-21 20:50:01
专访《语文知识集锦》作者张久荣:一位来自基层热心教
2023-02-21 16:15:28
阜阳金土地家庭农场三百多亩桑葚开始让民众采摘
2022-05-16 20:18:13
名人
欢乐谷25周年福利大放送活动!
热门资讯
头条关注
精选图片
食材原汁原味,来嘹寨河池风味私房菜馆品尝广
南宁方特飘雪跨年季盛大启幕 解锁五大新年玩
乐跑丁蜀 跑出活力 | 第五届陶都乐跑活动圆满
青岛时乐体育年会昨晚在城阳鑫复盛大酒店圆满
商丘市微电影协会导演学会牛年论剑
最美劳动者龙跃 巾帼建功“悦”芳华
荣县的那些桥——作者程永良
新时代村社网上线仪式在淮安下关举行
宿松县复兴镇:油菜花开遍地金 农旅融合助振
南宁市举行“书法成长课堂”学生作品汇报展
大爱人生慈善公益协会召开年度总结表彰大会
山西泽州:24个福字的暖心事
新春基层送温暖·文明之光暖人心
乡村振兴 环境先行
自爱沉稳而后爱人
万亩沃野育新绿
百抖云南旅游服务有限公司庆祝接待人数破十万
正阳义工:同心战“疫”助力社区核酸检测
风景
名人
宇宙
张含韵
林志玲
风景
风景
足球
科技
最火资讯
莫言:好的家庭教育浓缩为6句话!
专访中国当代国宝级酿酒大师鲁希圣
新时代村社网上线仪式在淮安下关举行
专访《语文知识集锦》作者张久荣:一
·
名人
·
广西宾阳:民族团结心向党 百花齐放三月三
·
通 知
·
红亮三景
·
湖南都市职业学院岳阳地区招生
·
三木秉凤诗文选:道离孤月空,尘镜凋玉容
·
「抖in出游季」契合出游趋势寻找生意新增量
·
珠海建行:金融赋能支持实体经济向好发展